内容转载自Vista氢商业(ID:Qingshangye666),作者 贾小乐 。
大学生苦“送不到手的外卖”久矣。8月21日,位于重庆的211大学西南大学宣布,校内的所有外卖将由一个名叫“校生活”的平台负责二次配送,校外外卖“不得直接进入校园”。
当天校内外卖配送中断,校门口出现了短暂的混乱。学生拍摄的图片里,进不来学校的外卖被随意堆放在校门口的一排塑料箱里。

图源:小红书@晚自带霞(考教资版)
大学生的怒火冲垮了“校生活”平台。“西南大学垄断校内外卖”在学生们的共同努力下冲上了微博热搜第一。9月9日,点开“校生活”小程序,页面显示“正在优化升级,校园外卖暂时无法下单”。但西南大学只是争议频出的校园外卖的【浓缩精华版】,全国大学生都在问出同一个问题:
“大学生要吃到一份方便、快捷、送到手里的外卖,怎么这么难?”外卖进了学校就像人进了缅北?历史经验表明,在和吃有关的事情上最好别惹大学生。
两年前江西工业职业技术学院食堂的“鼠头鸭脖”事件被互联网记到了今天,4月份清华学子则因为“集赞不兑现”抵制起了校内Kumo Kumo蛋糕店。
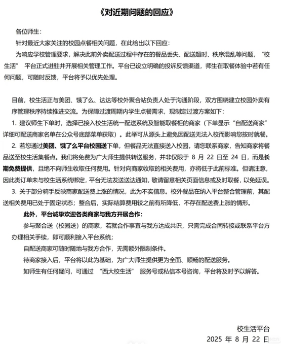
新学期开学前,西南大学发布校园外卖新规,“所有校外外卖不得直接进入校园,须先送至校门口集中点,由校生活平台完成二次分拣、末端配送”。
但这事光通知学生不行,也得和商家达成一致。最初接入“校生活”平台的商家极少,饿了么平台上统共只有10家。先不说外卖只能选10家店对大学生是多大的侮辱,看完店名更是心如死灰,“一半名字中间都带个‘·’、基本没啥能点的”。

如果你硬要点没接入“校生活”的商家外卖怎么办呢?“校生活”的通知里写道,你得联系商家,告诉商家有这么一个平台,“校生活”会为你的外卖提供“免费转送”,不向学生收费,但向商家收费。
然而通知里写道,“此类订单未和校生活平台绑定,无法发送订单到达通知”。大意是,如果你的外卖在学校里送了1个小时还没到你的手上,你也压根不知道外卖到底到了哪,不好意思,平台没义务通知你。
校生活平台随后在西南大学设置了数个外卖取餐点,并陆续配备取餐柜。取餐柜设置在校园内,依然要靠“校生活”的骑手运送进来。

学生们普遍发现,校生活的校园送“奇慢无比”。不知道是骑手运力不足还是平台管理欠缺,有学生说自己“11点点的外卖,下午三点到”。饿急了的学生去校生活后台留言,为什么外卖一个小时还没配送?答复是,您不想等也可以取消。在西南大学读书的小蒋说,校生活平台入驻前,送进学校的外卖偶尔也会超时,但不会这么频繁、迟到这么久。

美团京东们刚刚烧光百亿补贴只为求你点外卖,你很久没见过这么硬气的外卖平台了。
“校生活”到底是怎么成为“西南大学唯一指定校内外卖代理商”也成为一大谜题。天眼查显示,“校生活平台”的运营公司是山东烟文网络科技有限公司,该公司今年3月刚刚因“未有效履行对入网餐饮服务提供者进行审查登记”被烟台市市场监督管理局罚款56452.09元。
“合着学校‘遴选’半天就选出一个违规被罚的公司?”
校方回应,引入“校生活”,是为了解决学校师生强烈反应的校园外卖乱放、错拿、丢失等问题。早在去年,就有西南大学的学生在社交媒体上抱怨“外卖进校40分钟了还没送到手上”。
说白了,“校生活”这样的平台存在或不存在,“怎么在12点半下课后快速吃上一顿校外外卖”都是每个大学生要耗费四年去弄明白问题。
学生们的困扰首先是,我的外卖到底在哪里。学校太大,校门太多,骑手找不到学生描述的地址,学生找不到骑手放外卖的地方,常常只能对着骑手拍来的外卖照片满校园寻宝——“这到底是东门还是西门的外卖柜?”

图源:小红书@跳跳槽啦呜呜呜
但另一方面,外卖能送进学校也不见得是好事。
美团有“外卖进校”,饿了么有“校园送”,都是针对大学校园“社会骑手不能进”的规定开发出的另一套配送体系。
送进学校的外卖分成两步:校外骑手送到校门口的“接力配送点”,再由校园内接应的骑手把外卖送到指定的教学楼货宿舍楼下。唯一的问题是,进校园之后,骑手的轨迹不再显示在订单页面,你也不知道谁在送你的外卖。
于是你的外卖到校门口的那一刻就仿佛进入一个平行宇宙:你无法控制外卖所在空间的时间流速,更无法掌握这个外卖的结局。
外卖超时或者消失是常有的情况。学生们不理解,为什么进了学校之后一个外卖要送40分钟甚至一个小时才能到自己手上。外卖送进校还意味着你和你的外卖彻底失联。想问问外卖送到哪儿了,结果发现你根本不知道谁在送;也有人遇到“点奶茶半路被校园骑手喝了”的情况——最后校外配送的骑手赔偿了他这一单的费用。

图源:小红书@次麻薯
“外卖进了学校,就像人进了缅北。”
因为进校需要商家们另交一笔配送费,有的商家不愿意,于是在校内点外卖变得十分复杂,你得分清【商家自配】、【配送进校】、和【美团快送】。

一般而言,显示【配送进校】的餐厅,校内会有美团骑手对接。美团【商家自配】,商家可能找到校园里的野生骑手做配送。最后是【美团快送】,也就是不送进学校的外卖。
按理说能送到宿舍楼下的外卖更受欢迎,结果学生们用了一段时间发现骑手配送还不如自己去校门口取餐快,【配送进校】成了“避雷选项”。
校内骑手一般分为校内专职骑手和学生兼职骑手。有的平台会和学校达成合作,派驻几个人专门在学校内送外卖。更常见的是学生兼职校园送。作为兼职,送外卖的性价比颇高,只要有电瓶车(有的学校不允许电瓶车进,自行车也可以)就能送,学生对校内寝室、教学楼的分布相对更熟悉,送得快的,每次从地铁站回学校路上都能多赚十几块。“建议清华大学有电动车的都去送外卖”。
但如果学校“禁止外部外卖员进入”,又没有任何外卖接应措施怎么办?
要知道一个大学上万人,大学生点外卖的体量和写字楼里的打工人大概率不是一个数量级。于是一些大学门口常期被外卖淹没,学生们只能去校门口“挖宝式找外卖”,“拿外卖像捡垃圾。”

图源:小红书@沂
最严重的问题当属校园里偷外卖——集中堆砌在校门口的外卖太容易被“拿错”。在大学里,你可以把手机和笔记本电脑放在教室里自己去吃饭而不用担心被拿走,而你的外卖一旦到达外卖架超过20分钟,你就要开始担心自己可能吃不到这顿了。
一份外卖二三十块,大多数学生选择不了了之,即使找到了偷外卖的人,也大多终结于一句“拿错了”。于是大学生入学第一课是《没外卖柜如何守住午饭》,高年级学生则使出各种招数捍卫自己的外卖,包括钓鱼执法、蹲守抓捕、监控查证、标语威胁。
“偷外卖的人:祝你期末59分。”

图源:小红书@kiwiwoo
对于学校而言,不允许外部骑手进入校园有自己的理由。
疫情之后,大学“封闭”成为常态,学校们开始“严格控制校园内人员流动”。但全面禁止校外外卖也不可能,于是不同学校对外卖能不能送、能送多远、谁能送,采取的态度都不一样,学生困惑,商家也如履薄冰。比如在武汉,饿了么“校园送”被允许进入武汉理工大学和华中师范大学,但不能进入武汉大学,于是同样做着三所大学外卖的酸奶店只能为不同的大学制定不同的配送策略。
学校们的主要顾虑在于,一方面社会骑手“身份复杂”,另一方面外卖电瓶车入校会导致校内交通混乱,于是索性“一禁了事”。另一项顾虑是校外食品安全堪忧,“影响学生身体健康”。但“人人心知肚明,校内食堂也不见得安全”。美团校园外卖业务开始招商起,合作高校只有20余所。
大型外卖平台“进不来”的结果是,学生点餐没得选,只能接受校内小平台开出的价格。有西北工业大学的学生发现,校内餐饮小程序买一份食堂外卖,距离不到200米,打包费加上配送费3.5元。
“学生没法方便地吃上外卖,商家为了送餐多交一份配送费,平台失去客群,骑手进不了校,最后到底谁开心了?”校园外卖和外卖处在两种时代大学校园向来是一块“兵家必争”的餐饮商业版图。有实力的连锁品牌抢着开进校园,在离大学生最近的地方当“第二食堂”;没能开进去的则只能想办法把外卖送进来。在这块独立的生态圈中,校园外卖衍生出了三大势力,混战割据。
生态底端是校园内或校园附近的“夫妻店”,自己建个微信外卖群,学生群里点单,老板定时配送。
腰部则是各种各大外卖平台的校园送团队,和五花八门的校园外卖小程序。
外卖大战下,除了美团外卖校园送、饿了么校园版,新的平台也在高校校园里招兵买马。比如京东外卖正和人民大学的学生团队合作,在校内招募兼职跑腿,业务包括但不限于“取外卖,取快递,送材料。”

图源:小红书@荀彧
大平台拓展缓慢,学生的外卖需求却一点不减。2023年《大学生外卖消费现状调研报告》显示,超过70%的学生每周都会订购外卖,近50%的学生每周订购3次。为了解决“吃上饭”的问题,一个学校里能养出四五个校内外卖平台,有的可能只是某一届学生“校园生活”创业项目。
作为仅在某个校园内适用的“初创”平台,你没法苛求校园外卖小程序的用户体验:骑手联系不上、后台投诉渠道不畅通,问就是都还“正在搭建中”。“校园外卖小程序开发”甚至成为了一项独立完整的服务,闲鱼上3000多元、15天就能帮你手搓一个。
小平台对骑手、商家的管理处在原始阶段,很难提供和外部平台一样精密、标准化的送餐体验。送慢、送错、没有优惠券、商户选择有限,学生们只能忍气吞声。
“大学确实很适合创业,用户容错率很高。”
生态链顶端,则是通过“学校指定代理”进入校园的“垄断团队”。
比如覆盖了300多所大学的App俺来也,通过和高校达成3-5年独家协议成为了不少学校的“唯一指定外卖平台”。和美团等用专业骑手送餐不同,俺来也主要招募校内学生兼职来跑腿送外卖,学生既是用户也是骑手。但去年,多名在校学生在黑猫投诉平台发声,称“平台已拖欠超2个月薪资”。

校园外卖“垄断”的争议,西南大学不是第一个,上海交通大学两年前就上过热搜了。2023年,上海交大宣布禁止外卖入校,“由校方成立外卖专送团队进行最终配送”。同样的争议、同样的怒火,结果是学校退让,表示将继续维持原有模式,由各外卖平台根据订单自行安排配送途径。
于是校园外卖和外卖仿佛处在两个时代:社会上的外卖商战依然战火纷飞,在抢用户、卷标准化、卷30分钟送达,校园内的外卖发展直接倒退100年,学生还在忍受“小作坊生产app”们的垄断割据,或者为“1小时了骑手不见踪影”发愁。

当然,除了引入并不好用的“垄断平台”,大学们也在寻找更体面的解决方法。
不少高校开始陆续引入“可双面开门”的外卖取餐柜。取餐柜放置的点位是关键:取餐柜安插在校园外围的围栏之间,双面柜门可开,一面对着校外用于骑手放餐,一面对着校内用于学生取餐。骑手不用进入学校,就可以在校门的另一边把外卖放进外卖柜。武汉大学在2022年就引入“美团”和“饿了么”的共7组取餐柜。北京大学去年8月也在学校里设置了外卖驿站,有287个取餐柜。

图源:小红书@momo
外卖柜的好处显而易见,避免外卖“拿错”,帮骑手省去不少等待学生的时间。同时外卖柜的点位更密,你也不用再徒步20分钟到校门口取外卖。
“只是偌大的学校几百个取餐柜常常爆满,点餐高峰期外卖柜不够用还是得堆在地上。”
也有高校力争走在外卖技术的前沿。今年2月,复旦大学在学校里配备了外卖无人机。这条“上海首条高校场景无人机配送航线”,东起五角场合生汇,西至复旦东区学生公寓。“顶尖985还是先进。”
无人机外卖的操作方法和一般外卖不同:得先在美团搜“美团无人机”,收货地址选择“复旦大学邯郸校区东区宿舍”无人机空投柜。下单后,无人机会从合生汇起飞,到宿舍门口的空投柜降落。学生从无人机的餐盒里取餐后,再把餐盒放回空投柜,无人机就会自己返回。据复旦学生测试,无人机1.5km距离飞行只需要5分钟,空投配送费不涨价,“6块钱的拼好饭也能坐无人机”。

图源:小红书@到处溜达的云
但没法奢望无人机外卖立刻在大学里普及。对于大学生来说,“宿舍后面就是小吃一条街,教学楼出来有小推车卖炒饭”的时代已经过去很久了。频繁点外卖,是因为四面围墙、进出刷脸,出校门一趟太麻烦,但现在外卖要进来也不是一件容易的事。大学成了“围城”,而被“围起来”的当然不只有“吃什么”的选择。
“墙外的人进不去,墙里的人想出来。”
参考文献
[1]澎湃新闻,《校园外卖的“最后一公里”,卡在哪里?》,2025.07
[2]复旦大学,《美食空降复旦,上海首条高校无人机配送航线启航》,2025.03
[3]新浪科技,《校园服务平台「俺来也」被指经营困难:大学生和商家苦等薪资,或涉「二清」问题?》,2024.07
编辑:卢力麟
作者:贾小乐
设计:胖兔
封面图源:小红书@狙妮夫人
本文经授权转载自Vista氢商业(ID:Qingshangye666),如需二次转载请联系原作者。欢迎转发到朋友圈。
