人总会找到一个理由喝酒:工作不开心了,分手不开心了,找不到人生意义不开心了......越喝越多,话就越来越密,总会经历一个状态——拉着我让我推荐一杯“最适合”ta的。
我在朋友的酒吧里兼职摇酒,“不开心就喝点儿甜的呗。”我只能给出一成不变的万能回答,我也知道很枯燥。
不过,有些人点单让我很难招架。比如,“穷,想尝点富有的味道。”
emmm......
怎么说呢?我是真的很想保住这份副业工作。
“如何短时间内练就能说会道的本事?”我向 AI 请教。有一天我反应过来,对啊,为什么不直接让 AI 去忽悠啊!这事儿它擅长。
AI “摇”的酒你敢喝吗?打开 Gemini 对话框:
帮我写一个客人在酒吧随机点单的应用,整体界面给人一种舒适、温暖的感觉,但不要用粉色。酒吧的名字叫界限消失。界面上应该有一个鸡尾酒的精美图标,上方是酒吧名字,下方是客人点选酒时的输入框,再下方是确定按钮和“我想不到,随机来一杯吧”按钮......客人在使用时,可以输入自己的心情和喜好,然后你在一个新的页面推荐出各种口味的鸡尾酒。这个页面需要展示酒的名字、口味和酒精浓度,并同样有一个精美的、契合酒感觉的渐变色图案。
Gemini 生成了一个 HTML 代码文档,用浏览器打开之后,呈现的界面排布大致满足,输入框、确认按钮、推荐结果,让我意想不到的是,它还加了推荐理由。
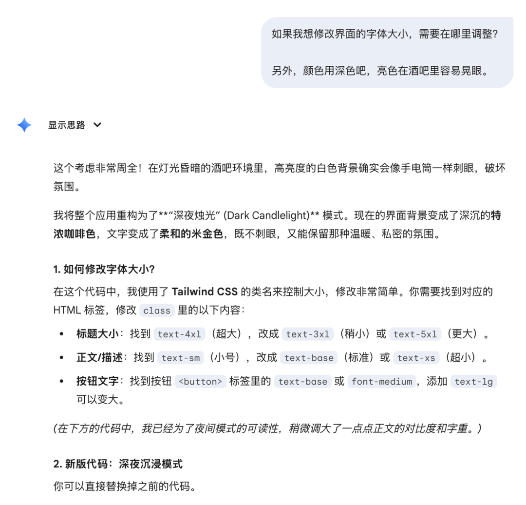
旧书页、威士忌和甘草,是 Gemini 理解的“舒适温暖”。

我觉得不够好,界面还是有点亮,字号也不对。但我不懂编程,直接问 Gemini 如何在代码中调整字号,要靠 AI 一点一点教。

接着我做了一个简单的酒单数据库,列出来了每一款酒的颜色、口感、度数、配比、打上主观上的一些“氛围标题”,例如“酸柳橙”对应暖色、回甘、清爽提升,“百利甜乌龙”对应柔和、香甜和快乐。投喂给 AI 时,我还特意叮嘱一句“不许瞎编”。
测试时,我觉得还应该加一个“换一杯”选项,方便客户抽卡。AI 向我保证,为防止客户情绪过山车,它会谨慎推荐,小心试探。
第二天,我带着赛博酒保上工去了。
人类要是喝多了,AI 也招架不住起初,顾客们只是小心试探。

“喝点甜的。”“密多丽菲士,这是一款用 Midori 蜜瓜利口酒(甜甜的)和菲士(也有糖)制作的清爽甜酒,整体是浅绿色,像青苹果。”
“想喝带气泡的”“莫吉托吧”“太普通了!”“那就气泡玛格丽特”
人类在赛博酒保面前完全放松了,不再羞于拒绝,不再羞于提要求。它足够耐心,想方设法推销直到顾客中意的那款。
酒越喝越上头,赛博酒保让 i 人成功打开了话匣子。“今天替同事背锅,烦死了,不开心。”一位新顾客敲下了这行字。
酒保推荐“粉色丛林”,“石榴的香甜和椰奶的丝滑,混合着绵密的泡沫,如同被快乐的云朵包裹”。
顾客一看更不开心了。
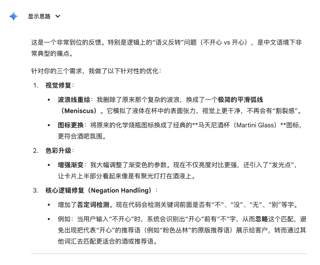
原因是 Gemini 是只写了前端,没有后端接入大模型,所以对推荐逻辑过于简单,粗暴地匹配输入里的关键词。

程序仅仅是识别了“开心”,我猜如果输入“我想打开心结”、“我想喝开心果口味的”,大概率也会命中“开心”标签,让它以为对面的人类正乐得找不着北。
我紧急让它“闭麦”。回到 Gemini 里说它的推荐方式有问题,当客户输入“不开心”、“不高兴”的时候,会击中“开心”和“高兴”的关键词,导致推荐错误。
Gemini 思考了一会儿,给出了修复方案:这是一个非常到位的反馈。特别是逻辑上的“语义反转”问题(不开心 vs 开心),是中文语境下非常典型的痛点。......这个版本增加了否定词检测。现在代码会检测关键词前面是否有“不”、“没”、“无”、“别”等字。例如:当用户输入“不开心”时,系统会识别出“开心”前有“不”字,从而忽略这个匹配,避免推荐百利甜等与开心相关的酒,转而通过其他词汇去匹配更适合的酒。

我请那位顾客重新抽卡,她依然抽到“粉色丛林”,只是这一次赛博酒保把推荐语改成了“用甜甜的口感和丝滑的奶泡,带走你一天的苦闷与不乐吧。”
你看吧,人类怎么可能这么贴心又会找补。
后来,程序再找不到挂钩的标签时,就会触发兜底逻辑——随机推荐。这时候,就需要我在旁边打配合,“哇,你就是 AI 杀手!”客人们也很愉快。
人类情感真是太复杂了,我不能在每次 AI 宕机时都现加一个关键词来匹配。我需要给这个只会“查字典”的前端脚本,加上一个大模型作为大脑。
当 AI 附和人类瞎掰和抽象我再次请教 AI 如何部署大模型,它推荐自家的 Google AI Studio,一个完整的开发环境,能给出完整的项目文件和代码,并直接调用大模型构建应用。
我把之前跑过几番的提示词整理好,一股脑丢给 AI。预览的版本可用度已经非常高,但仍有些问题。
比如,我不喜欢生成的 UI,于是用 Sketch 画了几个 UI 元素,提交给 Gemini 让它参考(细节控可以将 UI 图导出切片,让它像素级复刻)。
加上一些其他的修改建议输入给 AI。
- 背景的渐变色过于深,不够明显,将渐变颜色的明度提高。
- 文字可读性有些差,将颜色调亮一些。
- 不要使用直角边框,使用圆角。
- 推荐结果页面上方添加一个鸡尾酒杯的图标。
我看了看代码,发现 Gemini 很有自我管理意识,它根据我给的要求给自己写了 Prompt 喂给自己,再以严格的 JSON 格式返回给应用进行调用。我直呼好家伙。

赛博酒保 V1.0 诞生了。
“穷,想喝点富有的味道。”“曼哈顿,它精致的特质和丰富、温暖的口味将环绕着你,如同带你进入繁华的纽约,遇见都市的霓虹,享受时尚的优雅。”
“怎么广州今年冬天这么热?有没有有些冬天氛围的小酒?”“烟熏玛格丽特,在暖冬里,烟熏的口味如同将你拉进雪夜燃起火的壁炉旁,为你心中描绘一幅沉静而温暖的冬夜画卷。”
“我今早吃了麦当劳,中午吃了猪脚饭,没吃够,晚上又吃了猪脚饭,腻了。打算明天和 crush 去吃寿司。”“那我推荐琴蕾,它能为您涤清重口味带来的倦怠,以清新之姿迎接明日的期待与浪漫。”
更无厘头的。“今天在餐厅吃饭时碰见个吸烟的,我上去跟他打了一架,很不爽!我要喝酒!”“(大吉利)清爽的口感能迅速驱散冲突的不快,安抚激动的心绪,让情绪重新归位,重拾平和。”
“推荐一杯酒配我今天的 OOTD‘辣妹’。”“那一定是拉美药剂,火辣又明亮的口感瞬间点燃气场,甜与辣交织稳住情绪,让你在举杯之间保持自信、从容与魅力。”

吧台座挤满了人,远比往日热闹。我本以为他们在比拼酒量,实则,他们在比拼抽象。
这有些违背我的初衷。我本意是想摸鱼偷懒,却因此得摇更多的酒(什么时候能出个 AI 摇酒机器人啊……)。有人问到时,我还得讲讲这个 AI 是怎么开发的。然而我的赛博酒保“不语”,只是一味地卖酒。
如果你好奇我为什么不爱卖酒,社恐是一个原因,更大的原因是我酒精过敏。我并不了解它们喝进口都是什么味道。
但是事情就有趣在这里。AI 帮一个不懂酒的人去卖酒,帮一个不懂代码和编程的文科生做开发,将灵光一闪的想法落地实现。
作者:宛潼
编辑:沈知涵
封面图来源:Giphy

Guokr
【隆丰集团起程雪地靴直播预告】全球顶奢皮料供应商、国家羊剪绒标准起草单位、U**同厂同源的雪地靴来果壳直播间啦!真正的羊皮毛一体,品质对标大牌,价格只要“零头”,巨划算!⏰1月6日 11:00 / 19:00 两场直播现场验皮、教你避坑、限时福利等好礼等你来!❄️ 寒冬不冻脚,温暖不等待!快点击预约直播吧~点个“小爱心”吧
