又出大头娃娃事件,没有这几种标签的婴儿奶粉千万不要买!

最近,#郴州大头娃娃事件# 迅速引起人们的广泛关注。据媒体报道,湖南郴州永兴县多名患者家长投诉:自己的孩子颅骨突出成「大头娃娃」,孩子总是起一身的湿疹,咳嗽,各项指标都不达标,甚至还有孩子止不住地用手拍打自己的头部。经医生检查,这些孩子普遍存在维生素D缺乏、发育迟缓,并依次诊断为佝偻病。媒体报道显示,这些幼儿可能是吃了郴州爱婴坊母婴店的「固体饮料」——“倍氨敏”。目前,湖南郴州大头娃娃假奶粉事件已经启动调查。 这次的事情是将「固体饮料」冒充「特医奶粉」卖给家长,导致婴幼儿营养缺乏、发育不良,是违法宣传欺诈消费者,而不是真正的奶粉出了问题。那么固体饮料和婴儿奶粉有什么区别?吃了会有什么危害?
1、这次的事件不是婴幼儿奶粉不合格,而是用「固体饮料」冒充「特医奶粉」造成的。
2、固体饮料是生活中常见的食品,营养不够全面。而婴儿奶粉是特殊食品,能提供宝宝生长发育所必须的营养。
3、选婴儿奶粉要看产品类别,不是「婴儿配方食品」、「较大婴儿和幼儿配方食品」和「特殊医学用途婴儿配方食品」这3类的,不要买不要买不要买!
根据我国国家标准的定义,「固体饮料」是指用食品原料、食品添加剂等加工制成的粉末状、颗粒状或块状等固态的供冲调饮用的制品。简而言之,固体饮料就是各种需要加水冲调后才能喝的饮料。看这个定义,大家可能会觉得「固体饮料」离我们很远,生活中很少见。其实,我们几乎天天都在接触各种「固体饮料」,比如水果粉、豆奶粉、核桃粉、奶茶粉、速溶咖啡粉,等等,都属于固体饮料。它们都是普通的食品。

此次新闻事件中的「固体蛋白饮料」,就是蛋白质含量比较高,可以补充蛋白质的固体饮料,它的主要原料是乳清蛋白,跟现在市场上很多健身、减肥人士吃的蛋白粉非常类似。固体饮料是一种「普通食品」,它本身是一种合法合规的常规食品,普通人完全是可以购买、食用的。但是,它不能冒充「特医奶粉」卖给婴幼儿,因为它不是婴儿奶粉,更不是特医奶粉。在我国,婴儿奶粉分为三大类:「婴儿配方食品」、「较大婴儿和幼儿配方食品」和「特殊医学用途婴儿配方食品」,它们都是作为「特殊食品」进行管理的。
正规的特殊医学用途婴儿奶粉,一定会标注“特殊医学用途”和“婴儿”,而且一定能找到国食注字的注册号 | 电商截图
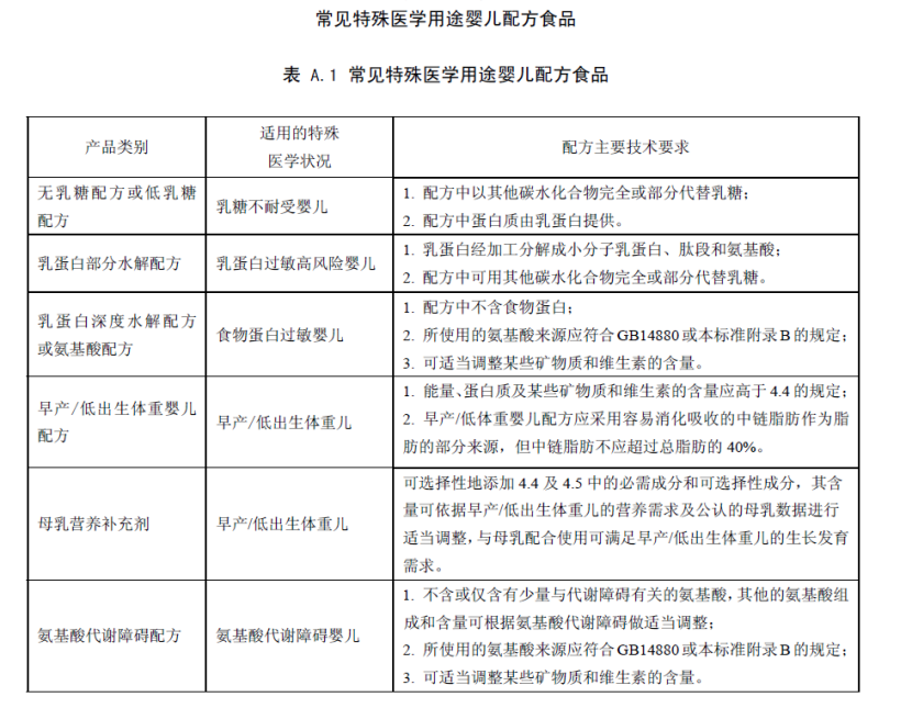
「婴儿配方食品」是给0-6个月普通宝宝吃的,「较大婴儿和幼儿配方食品」是给6-36个月普通宝宝吃的。「特殊医学用途婴儿配方食品」则是是给一些有特殊疾病,如乳糖不耐、蛋白过敏等的宝宝吃的。目前,根据宝宝情况的不同,我国标准规定,「特殊医学用途婴儿配方食品」有无乳糖配方或者低乳糖配方、乳蛋白部分水解配方、乳蛋白深度水解配方或氨基酸配方、早产/低出生体重婴儿配方、母乳营养补充剂、氨基酸代谢障碍配方6大类,分别适用于不同情况的婴幼儿,配方也会有所不同。
固体饮料和婴儿奶粉,在营养价值方面也是相差了十万八千里。以本次事件中的「蛋白固体饮料」为例,从营养角度,它几乎只可以提供一些蛋白质。
而婴幼儿吃的奶粉,除了蛋白质,还要添加脂肪及脂肪酸、多种维生素和矿物质等「必需成分」。「必需成分」是所有奶粉中都必须添加的营养成分,也是宝宝生长和发育必需的。这就意味着,「蛋白固体饮料」是一种营养相对单一的食物,而婴儿吃的奶粉则要营养全面丰富得多,也只有这样才能保证宝宝的健康需要。
图丨GB10765-2010食品安全国家标准 婴儿配方食品如果只吃这种「蛋白固体饮料」,就无法提供婴儿所需要的所有营养。如新闻中这些受害家长,他们把这种「蛋白固体饮料」作为婴儿的口粮,就会造成某些营养成分的缺失,从而导致婴儿营养不良,影响宝宝的正常生长发育。其实,这些可能都是因为吃「蛋白固体饮料」而发生的营养不良问题。由于宝宝吃的是「蛋白固体饮料」,无法获得身体生长发育所需的全面营养,就很容易出现营养不良和生长发育问题。比如,如果因为蛋白饮料口感不好、不爱吃等,导致宝宝没有吃饱,就会出现蛋白质摄入不足,导致蛋白质营养不良,就会使得宝宝出现“头大、嘴小、浮肿”等表现,最明显的特征表现就是婴儿“头大”,俗称“大头娃娃”。
「蛋白固体饮料」没有添加维生素D,如果再不注意服用维生素D补充剂,宝宝就很容易发生维生素D缺乏,而维生素D缺乏就会引起佝偻病、生长发育迟缓等问题。当然,出现这些问题的原因也是多方面的,还需要后续深入的调查和检查结果。首先要特别强调,母乳是婴儿最好的食物,任何奶粉都是母乳的模仿品,千万不要认为奶粉比母乳好。只要可以母乳喂养,那就不需要购买任何奶粉。但是,如果实在无法进行母乳喂养,婴幼儿配方奶粉也足够好。在选择时注意:在我国,婴儿奶粉分为三大类:「婴儿配方食品」、「较大幼儿和幼儿配方食品」和「特殊医学用途婴儿配方食品」。在选择奶粉时,首先要看产品类别,只要不是这三类,就不要购买,不管国产的还是进口奶粉,都会标的,千万不要错选了“固体饮料”或者任何其他的类别。我国对婴幼儿配方奶粉采取注册管理制度,这个制度就包括了对产品配方的审核。因此,在选择奶粉时,注意查看产品是否具备相关资质说明,或者去国家市场监管总局网站查询该产品是否取得了注册。查询链接在此:http://tsspxx.gsxt.gov.cn/tyyp/ypindex.xhtml
市场上的奶粉琳琅满目、五花八门,不少奶粉都会宣称自己含有一些健康物质,比如益生元、益生菌、母乳低聚糖、脑磷脂群等健康成分,给人的感觉是很“高级”。 其实,这些健康成分都是锦上添花,要不要买,就看你的喜好。实际上,奶粉中含有多种健康成分,但总体分为两大类:必需成分和可选择成分。必需成分是所有奶粉中都必须添加的营养成分,也是宝宝生长和发育必需的。从健康角度,取得了注册资质、规范生产的奶粉中是都有这些「必需成分」,都可以保障宝宝健康的。这就意味着,买普通的奶粉就完全可以了,不用刻意追求所谓的高级奶粉,更不要被商家的营销牵着鼻子走。
(4)选购特殊配方奶粉,请在医生或专业营养师指导下选择,自己也要掌握一定营养学知识特殊医学用途婴儿配方食品是针对患有特殊紊乱、疾病或医疗状况等特殊医学状况婴儿的营养要求,专门设计制成的粉状或液态配方食品,国家规定是要在医生或临床营养师指导下给特殊医学状况宝宝食用的。如果你的宝宝有乳蛋白过敏、乳糖不耐等问题,请一定要在医生或者专业营养师指导下选择靠谱产品,而且自己也要学习一些营养学知识,比如要看营养成分表,看看“奶粉”的配方,营养是否全面,如果配方看不明白,至少也要看产品类别是不是「婴儿配方食品」、「较大婴儿和幼儿配方食品」、「特殊医学用途婴儿配方食品」,不属于这三种婴儿食品的,不要购买,更不要盲从导购员建议。

看产品类别:乳蛋白部分水解配方,就是属于6种“特殊医学用途婴儿配方食品”里的1种
参考文献:
[1].GB/T 29602-2013 固体饮料
[2].GB 10765-2010 食品安全国家标准 婴儿配方食品
[3].GB 10767-2010 食品安全国家标准 较大婴儿和幼儿配方食品
[4]GB 25596-2010 食品安全国家标准 特殊医学用途婴儿配方食品通则
[5].美国儿科协会.母乳喂养指南
[6].市场总局.《婴幼儿配方乳粉产品配方注册管理办法》
[7].《现代临床营养学》第二版,顾景范等
[8].WHO.母乳喂养.
[9].市场总局.《婴幼儿配方乳粉产品配方注册管理办法》解读
[10].市场总局.婴幼儿配方食品消费提示(一)如何读懂婴幼儿配方乳粉标签
[11].美国儿科协会.实用喂养指南.

点个在看,让更多人看到↘