相信很多人都有过这样的经历:穿着在外奔波了一天的衣服和裤子,回家后直接往沙发或床上一坐、一躺,心里偶尔会泛起一丝恶心的感觉。
一想到这些衣物碰过各种公共场所的表面,比如地铁座位、办公室椅子和餐厅座椅,甚至不知道此前都是哪些人接触过的,就觉得浑身不自在。要是上网刷到恶心的图片和视频,像下图,整个人都不好了……

图片来源:社交平台截图
问题来了,这种健康担忧有必要吗?穿着外裤能直接坐在床上吗?今天,我们就来深入探讨一下。
太长不看版:对于大多数健康人群来说,日常外出穿的衣服传播疾病的风险其实很低,不必过分担心。但以下情况需要留意:医务人员、清洁工等高风险职业人群,工作服可能携带较多病原体,建议不要穿回家;
如果家中有免疫力较低的成员,比如慢性病患者等,应保持警惕,避免机会性感染;
从防过敏角度,建议回家后更换外衣,尤其适合季节性过敏人群。
除衣物清洁外,坚持良好的手部卫生习惯,才是预防病原体最有效、也最经济的方式。
对大多数健康人群不用过于担心对于大多数健康人而言,通过日常外出衣物感染传染性疾病的概率很低。
虽然理论上衣物可能在疾病传播中扮演“中间”角色,但它的重要性尚不明确,而且总体风险很小。之所以这样说,主要基于以下几个原因:
1.需要足够数量的病原体大多时候,外衣上存在的极少量病原体并不足以让人生病,一般都要达到一定的数量才能引发感染。
2.病原体存活时间有限不少导致呼吸道和胃肠道疾病的病原体在体外存活的时间并不长。一项针对新冠病毒的建模研究发现,病毒在棉质衣物上会比较快地失活,甚至,仅乘车通勤后回家,衣物上有传染性的病毒量就可能减少 80% 之多。
3.衣物纤维的“吸附”作用衣物的纤维可以在一定程度上“锁住”病毒和细菌颗粒,让它们不那么容易通过接触转移到人的手上或其他表面。
4.传播效率远低于直接吸入主流观点认为,与直接吸入感染者咳嗽或打喷嚏产生的飞沫相比,衣物上附着的病原体“生物利用度”要低得多。同样的,新冠病毒的建模研究发现,由衣物上的悬浮颗粒引起的“二次吸入暴露”情况,要比在工作场所的吸入暴露低 2 到 3 个数量级,这几乎是可以忽略不计。

图源:图虫创意
要注意的特殊情况和普通外衣不同,医务人员的白大褂则是公认的传播载体。
研究发现,医护人员的白大褂上经常会沾染上耐甲氧西林金黄色葡萄球菌(MRSA)、万古霉素耐药肠球菌(VRE)等致病菌。类似地,针对护士白大褂的研究显示,50% 的样本都有致病菌污染,包括金黄色葡萄球菌、大肠杆菌等。
不止于此,白大褂上的细菌污染程度还会随着工作时长而增加,这些细菌甚至可以在白大褂上存活数天到 3 个月之久。
为了防止病原体从医院传播到医院外(尤其是家中),对于医务工作者,要应尽量避免在医疗区域外穿着白大褂,更不要把白大褂穿回家、带回家和其他衣物一起清洗。

图源:图虫创意
除了上面聊到的白大褂外,个别特殊职业和情况下的外衣,也比普通人要有更高的传播风险。
比如,处理垃圾的工人的工作服就比较脏。甚至有学者统计过,从他们的工作服检测出了 275 种真菌和 54 种不同的细菌。可想而知,如果不注意卫生,这些微生物很可能会通过衣物被带到家中各处。
上面这些微生物不一定致病,但如果是遇到一些偶然情况,比如家庭成员免疫功能低下,则可能会出现医学上说的“机会感染”。此外,在集体环境中,共用毛巾、床上用品等个人物品(不仅限于衣物),也是已知的感染传播途径。
最后,要是遇到衣物被体液、呕吐物弄脏,要立即更换和清洗。如果皮肤有开放性伤口、烧伤等情况,护理上也要特别注意。
外衣的另一个风险可能携带过敏原上面讨论过,对普通人来说,通过外衣感染疾病的总体风险比较低,但外衣还有另一个被忽略的风险,那就是许多常见的过敏原(例如花粉)会通过外衣“搭便车”进入我们的家中。
如果你是季节性过敏(例如花粉过敏)患者,就要特别注意了,可以采取下面的措施来预防过敏:
1:回家后立即脱掉外衣
2:定期用吸尘器清洁布质家具
3:由于花粉也会附着在人的皮肤、头发甚至眉毛上,在花粉季外出时可以考虑戴上帽子和太阳镜,且回家后洗头、洗脸。
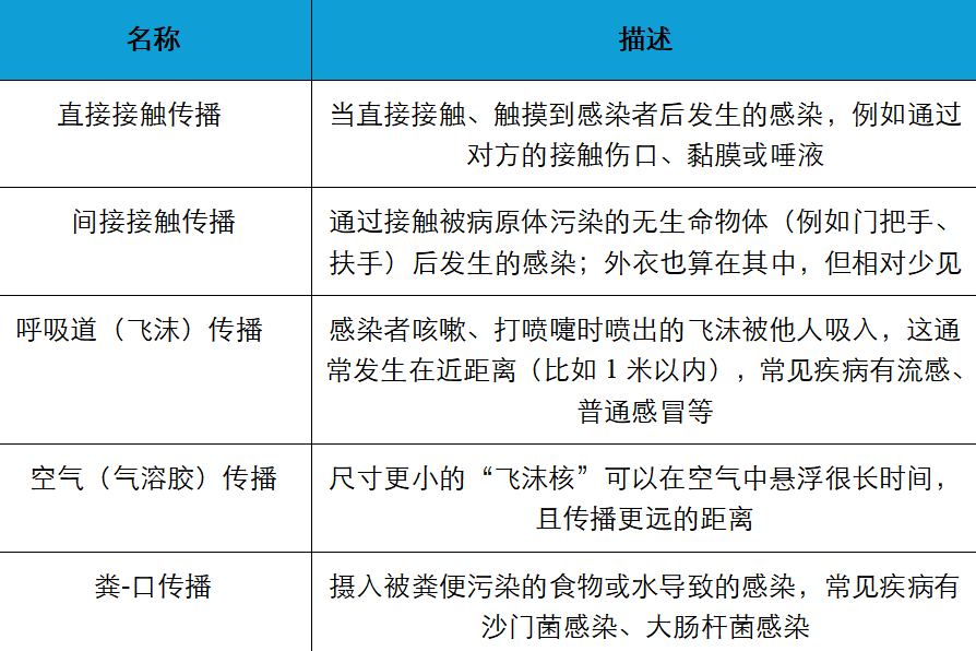
比外衣更直接的传播途径,有这些↓

常见的疾病传播途径
无论病原体来自哪里,良好的手卫生是阻断传播链、保护自己和家人的最有效、最简单的方法之一。其实,许多常见的疾病的传播都和手有关系,比如被污染的手触摸了眼睛、鼻子和嘴巴,就有感染的风险。 
下面是几个正确洗手的步骤,可供参考,图片整理自参考资料
总之,穿外裤坐在床上引发疾病的风险很低,不必过于担忧。但如果自己或家人身体不适,又或者心里感觉不舒服,换掉外衣外裤就好了。
参考文献
[1] Curtis V, de Barra M, Aunger R. Disgust as an adaptive system for disease avoidance behaviour. Philos Trans R Soc Lond B Biol Sci. 2011;366(1563):389-401.
[2] Sally F. Bloomfield, Martin Exner, Carlo Signorelli, et al. The infection risks associated with clothing and household linens in home and everyday life settings, and the role of laundry. www.ifh-homehygiene.org
[3] Kvasnicka J, Cohen Hubal EA, Siegel JA, et al. Modeling clothing as a vector for transporting airborne particles and pathogens across indoor microenvironments. Environ Sci Technol. 2022;56(9):5641-5652.
[4] SELF. Is It unhygienic to wear “outside clothes” on your inside furniture? https://www.self.com/story/outside-clothes-inside-furniture
[5] About handwashing. https://www.cdc.gov/clean-hands/about/index.html
[6] Hand sanitizer guidelines and recommendations. https://www.cdc.gov/clean-hands/about/hand-sanitizer.html
[7] Good hand hygiene: A simple, cost-effective way to save lives and transform the quality of health care at all levels. https://www.who.int/
[8] How to wash your hands. https://www.nhs.uk/live-well/best-way-to-wash-your-handsMishra SK, Maharjan S, Yadav SK, et al. Bacteria on medical professionals' white coats in a university hospital. Can J Infect Dis Med Microbiol. 2020;2020:5957284.
[9] DaraniyagalaH, Dahanayake O, Dasanayake A, et al. Contamination of clinical white coats with potential pathogens and their antibiotic resistant phenotypes among a group of Sri Lankan medical students. International Journal Of Medical Students. 2023; 11(1): 52–57.
[10] Transmission routes. https://www.ebsco.com/research-starters/life-sciences/transmission-routes
[11] ISSA. Can work clothes spread germs? https://www.issa.com/articles/can-work-clothes-spread-germs/
策划制作
本文为科普中国·创作培育计划扶持作品出品丨中国科协科普部监制丨中国科学技术出版社有限公司、北京中科星河文化传媒有限公司
作者丨唐教清 皮肤科主治医师 中国科普作家协会会员
审核丨徐敏 天津医科大学代谢病医院皮肤科副主任医师 天津市医学会皮肤性病学分会委员
策划丨符思佳
责编丨符思佳
审校丨徐来 张林林
本文经授权转载自科普中国(ID:Science_China),如需二次转载请联系原作者。欢迎转发到朋友圈。
